Именно этот модуль заинтересовал меня в силу своей умеренной компактности, вполне уместными радиаторами на силовых элементах, полумостовой схемой преобразователя резонансного типа. При включении модуля и подаче управляющего сигнала ярко выражена попытка подстройки частоты, что говорит о поиске точки резонанса и потенциально высоком КПД модуля в рабочем режиме. К сожалению, на просторах интернета не удалось найти технической информации о шим контроллере TB1035NG. Но при наличии электрической схемы можно сделать предположения о функциональном назначении выводов.
В данной реализации явно прослеживается обратная связь по току нагрузки. Запуск модуля производится с платы управления через разъем CN1.
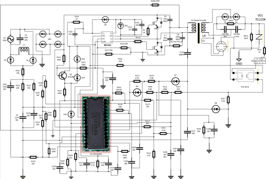
Схема электрическая модуля конвертера СВЧ печи Toshiba INVA7C на TB1035NG:

Схема в формате vsdx (Visio) — тут.
Магнетрон указан на схеме, но установлен в СВЧ печи вне модуля.
Фотографии платы, элементов, замеров индктивного и активного сопротивлений обмоток трансформатора — тут.
Именно этот модуль был изготовлен в декабре 2006 года, по всей видимости, он отработал в составе СВЧ печи не менее 15 лет. Несмотря на подуставшие несколько мелких электролитических конденсаторов, он вполне еще в рабочем состоянии. Ну а при замене оных может проработать еще значительное время или быть разобранным на комплектующие для других проектов.
Предложения, замечания, вопросы просьба оставлять в комментариях.
Спасибо за внимание!